皮皮漫画破解版下载漫画(小天才儿童平板电脑涉黄暴已下架)

皮皮漫画破解版下载漫画(小天才儿童平板电脑涉黄暴已下架)

admin 2025-10-02 热文 1 次浏览 0个评论

日前,小天才儿童平板电脑被爆出涉黄涉暴内容备受关注。

7月18日,北京市消费者协会、天津市消费者协会、河北省消费者权益保护委员会(简称三地消协)联合约谈了广东小天才科技有限公司。约谈会上,三地消协秘书长分别就应用商店如何进行安全检查等相关问题对小天才公司进行了询问,并向小天才公司发出《查询函》,要求其在7月28日前做出答复。

南都湾财社记者7月19日搜索小天才商城发现,涉事的小天才T1儿童平板电脑已经下架。不过在电商平台上,不少店铺仍在出售这款产品。

7月19日,南都湾财社记者就此事采访小天才公司,但是截止发稿时,小天才公司仍没有给予回应。

小天才平板电脑涉黄涉暴被约谈

据了解,小天才科技有限公司销售网点约计445个,其中北京市149个,天津市75个,河北省221个。为维护三地广大不特定消费者合法权益,三地消协决定联合对小天才公司进行约谈。约谈会上,三地消协秘书长分别就应用商店如何进行安全检查等相关问题对小天才公司进行了询问,并向小天才公司发出《查询函》,要求其在7月28日前做出答复。

小天才的“翻车”缘于近日媒体报道,有消费者称,在其给孩子使用的小天才T1儿童平板电脑中——(此前官网页面显示2998元/台,定位于0-12岁的孩子学习使用),可下载含有色情、暴力、犯罪的游戏和漫画,游戏的广告同样存在不少血腥暴力内容,并且部分游戏无法通过家长手机安装的管控系统实现禁用。

据了解,虽然小天才在儿童平板宣传页中表示,产品拥有纸质护眼屏,精品课程免费上,儿童专属的严选商城,并且家长可以远程管控。但是实际上,在小天才T1儿童平板电脑可供下载的多款漫画和游戏APP中,充斥着含有色情、暴力、有悖伦理道德的内容,很多画面中人物衣着暴露,并含有众多儿童不宜的语言、画面甚至动作。

如应用商店里的“斗看免费漫画”、“追追漫画”、“飒漫画”、“皮皮漫画”、“好看漫画”“小鸡漫画”等,均不同程度存在少儿不宜的画面、言语等内容,而小天才均将这些漫画APP下载权限设置为12岁以上。而在国家新闻出版署游戏审批系统中,小天才平板应用商店中很多游戏都查询不到。

这些游戏存在多处共同点:全部使用外文;不限制游戏时长;游戏不无需注册就能玩;游戏失败后,通过观看广告恢复继续玩。观看的广告同样存在大量的血腥暴力内容。消费者表示曾试图通过自己手机安装的小天才平板管控系统对游戏进行禁用,发现部分游戏却显示“不可禁用”,小天才公司所宣传的“家长远程管控”成为虚设。

小天才儿童平板电脑涉黄暴已下架,儿童智能设备内容面临严查

小天才T1儿童平板电脑

紧急下架相关软件和产品

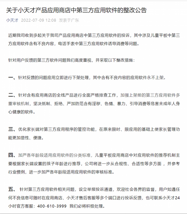
而针对这次事件,7月9日,小天才在官网发布了《关于小天才产品应用商店中第三方应用软件的整改公告》。《公告》指出,公司针对反馈的问题应用立即进行下架处理,其中含有不良内容的应用软件永不上架。针对含有应用商店的全线产品进行全面严格排查工作,加强上架前的第三方应用软件多重审核机制。此外,优化家长端对第三方应用程序的管控功能,在原来限时、限应用的基础上使家长管理功能更加显性、便捷。

小天才儿童平板电脑涉黄暴已下架,儿童智能设备内容面临严查

7月19日,南都湾财社记者查询小天才商城发现,小天才T1儿童平板电脑已经下架。而企业官网上也没有了这款平板电脑的身影。但在电商平台上,仍有不少店铺在出售这款产品。

小天才儿童平板电脑涉黄暴已下架,儿童智能设备内容面临严查

南都湾财社记者获悉,中央网信办等部门7月18日组织开展为期2个月的专项行动,聚焦未成年人使用频率高的短视频直播、社交、学习类APP、网络游戏、电商、儿童智能设备等平台,集中解决涉未成年人问题乱象。行动将强化对专门供未成年人使用的智能手表、智能音箱、平板电脑、早教故事机等智能设备信息内容管理,深入排查语音、视频、文字、图片、游戏等场景,全面清理违法不良信息。

《中华人民共和国未成年人保护法》中也明确规定,禁止制作、复制、发布、传播或者持有有关未成年人的淫秽色情物品和网络信息;《网络出版服务管理规定》,网络出版物不得含有诱发未成年人模仿违反社会公德和违法犯罪行为的内容,不得含有恐怖、残酷等妨害未成年人身心健康的内容等。

此外南都湾财社记者获悉,公安部网安局也于日前召开了全国公安机关网安部门“百日行动”视频推进会,要求重拳打击网上涉未成年人网络淫秽色情。

儿童手表也是“被投诉大户”

资料显示,广东小天才科技有限公司成立于2010年,为东莞步步高教育科技有限公司旗下子公司。2014年,小天才推出了专为学生打造的儿童平板,主打学习,以及护眼功能。

此外,小天才的另一款主打产品“儿童手表”才是销售大头。

小天才官网显示,2020年儿童手表的累计销量达到了2000万台。按照最新人口普查数据,我国共有2.5亿14岁以下儿童,据此粗略推算,在全国,平均约每12个孩子里就有一人拥有小天才电话手表。

据调研机构Counterpoint数据,2018-2019年,小天才在全球的儿童电话市场份额从24%增至26%。今年一季度数据显示,小天才拿下了100多万台的销售量,数量占全球智能手表出货量的3%。另据前瞻经济学人统计,2020年小天才占儿童智能手表市场份额达31.1%,为市占率最高的品牌。

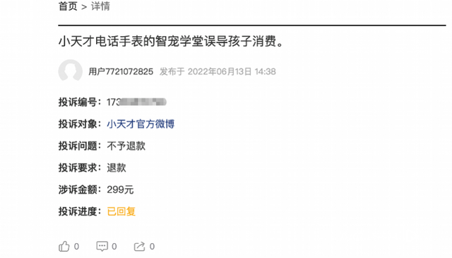
但是,作为儿童手表头部品牌的小天才手表,却是陷入种种争议。根据黑猫投诉显示,有关“小天才手表”的投诉已经高达405条,近一年来涉及小天才电话手表的投诉多达276条,投诉原因多为“无故扣费”“诱导乱消费”等。有网友反映,今年6月11日,孩子点了小天才电话智能手表的智宠学堂里面的东西,就被莫名扣款了299元。

小天才儿童平板电脑涉黄暴已下架,儿童智能设备内容面临严查

另外还有家长投诉,小天才电话手表内置游戏吉米猫,在该儿童手表绑定的家长手机短信和微信没有任何联系记录和授权的前提下,从2022年6月12日起分次通过家长的同号微信支付收取费用共467元。家长查看微信支付才发现,该游戏运营商无法联系。

儿童智能硬件“新蓝海”仍存安全漏洞

不容忽视的是,“小天才”此次的产品内容问题,也为整个智能教育硬件行业敲响了警钟。

伴随着“双减”政策落地,教育智能硬件领域成为各大企业转型破局的重要方向,传统教培机构、传统硬件厂商和互联网等科技公司纷纷入局,推出包含学习平板、学习机、早教机、儿童手表、错题打印机、作业灯、教育电子纸、智能笔、智能音箱、智能学习桌等在内的多种硬件终端产品。南都湾财社记者注意到,除了步步高外,目前如华为、小米等知名硬件企业也已经推出相关产品。

多鲸教育研究院在《2022中国教育智能硬件行业报告》中也指出,预计2024年我国教育智能硬件市场规模将超千亿元,年复合增长率达到 26%。

但是儿童智能教育硬件产业目前仍存在种种问题,除了上述事件外,今年央视3.15也曝光了“不过关”的儿童电话手表:一些产品操作系统版本过低(安卓4.4),极易被恶意软件入侵并调取摄像头权限,导致孩子的学校、家庭位置,人脸等信息暴露,造成安全隐患。

由此,在教育智能硬件越来越成为一门好生意的当下,如何做好内容把控,成为厂商们共同面临的新课题,堵住硬件上的“软漏洞”也迫在眉睫。

采写:南都湾财社记者 孔学劭

转载请注明来自Sjyct,本文标题:《皮皮漫画破解版下载漫画(小天才儿童平板电脑涉黄暴已下架)》

每一天,每一秒,你所做的决定都会改变你的人生!

发表评论

快捷回复:

评论列表 (暂无评论,1人围观)参与讨论

还没有评论,来说两句吧...