致命甜心橙光攻略(让无数年轻人烧钱又上头)

致命甜心橙光攻略(让无数年轻人烧钱又上头)

admin 2025-09-30 热文 1 次浏览 0个评论
让无数年轻人烧钱又上头,但“互联网遗老”却看不懂的OC,究竟是什么东西?

小熊猫丨文

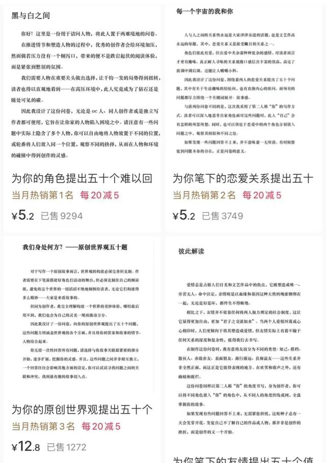
5块钱,换一份50个问题的问卷,你会买吗?

我猜,现在屏幕前肯定会有人说,这听上去很像智商税……

起初,我也是这么认为的。但说来你可能不信,小红书博主@雨上晴空制作的问卷——“为你的角色提出五十个难以回答的问题”,标价5.2元,却在近3个月内卖出了超过9千份。

让无数年轻人烧钱又上头,但“互联网遗老”却看不懂的OC,究竟是什么东西?

更令人惊讶的是,在她的店铺里,类似的问卷同样热销:“为你笔下的恋爱关系提出50个需要共同回答的问题”、“为你的原创世界观提出50个需要深思的问题”……

这些问卷也分别斩获了近4000份和1300份的可观销量。

让无数年轻人烧钱又上头,但“互联网遗老”却看不懂的OC,究竟是什么东西?

这让我好奇: 究竟是谁在购买这些问卷?于是,我翻阅了一遍店铺评价,试图找出受众的身份。

果不其然,提取评价关键词后,问题的答案指向了一个群体:OC人。

让无数年轻人烧钱又上头,但“互联网遗老”却看不懂的OC,究竟是什么东西?

那么,什么是OC人?首先, OC,全称Original Character,即原创角色。至于“OC人”,正是创作原创角色的这群人对自己的称呼。

让无数年轻人烧钱又上头,但“互联网遗老”却看不懂的OC,究竟是什么东西?

在如今年轻人聚集的平台上,OC早已不是一个陌生的概念,而是一个备受瞩目的焦点话题。

小红书的“OC”标签下,浏览量已近70亿,讨论量超8000万;同样,作为QQ空间的延伸,QQ频道也聚集着大量OC人,其中的热门小组几乎都与OC圈相关。

让无数年轻人烧钱又上头,但“互联网遗老”却看不懂的OC,究竟是什么东西?

与此同时,以OC为命题,结合各种艺术形式进行创作,也已成为一种显著趋势。无论是OC相关的游戏、动画还是漫画,市面上都涌现出了越来越多的优秀作品。

让无数年轻人烧钱又上头,但“互联网遗老”却看不懂的OC,究竟是什么东西?

CP同人展还有专门的OC街道

如果常关注BB姬的读者朋友,估计也能留意到过往的文章中,我们曾多次提及与“OC”相关的作品。

比如,此前介绍过的橙光游戏《头七怪谈》、商业音乐企划《Alien Stage(异形舞台)》……这些爆火之作,其核心都脱胎于作者精心设计的OC。

让无数年轻人烧钱又上头,但“互联网遗老”却看不懂的OC,究竟是什么东西?

头七上Steam了!感兴趣的可以玩玩

让无数年轻人烧钱又上头,但“互联网遗老”却看不懂的OC,究竟是什么东西?

《异形舞台》,可惜有点高开低走了……

上面这类以“问卷”形式的商品畅销,同样也是OC这个曾看似小众的圈子正逐渐走向大众视野的标志。

然而,在远离这股热潮的另一隅,对那些未曾深入接触这一领域的人来说,“OC究竟是什么?”、“玩OC的人们又在玩些什么?”这些基本问题依然如同被迷雾笼罩一般,隐隐绰绰。

更何况,这些年让OC“出圈”的话题,更多是与“天价稿酬”、“未成年盗刷父母银行卡约稿”等负面新闻捆绑在一起。不少人也因此对这个圈子存在着不自觉的刻板印象。

让无数年轻人烧钱又上头,但“互联网遗老”却看不懂的OC,究竟是什么东西?

所以,今天我们就拨开争议与迷雾,浅聊一下关于“OC”的话题。

为了理解OC的含义,我们不妨从广义上概念的入手:OC,可以泛指创作者自行设计和创作的任何角色。

举一个圈内人向大众解释时常用的例子吧—— 你可以说,林黛玉是曹雪芹的OC。因为历史上并没有这一号人物,她的性格、经历等都是曹雪芹这位创作者所塑造的。

反观《三国演义》,里面的出场角色就不能算做罗贯中的OC。因为其中大部分角色都是基于真实的历史人物,但每个人又与历史中的本人存在差异,所以更确切的归类应该是历史同人。

让无数年轻人烧钱又上头,但“互联网遗老”却看不懂的OC,究竟是什么东西?

然而,在当下的二次元语境中,OC的含义则更为聚焦: 它通常指个人创作者独立构思、设计的角色。这类角色的个人化色彩更浓厚,其创作的动机也更倾向于非商业化的“为爱发电”。

根据我的观察,区分OC与广义上的传统原创角色还有一个关键的维度,即创作者对“故事”与“角色” 的侧重程度。

传统的原创角色,多数时候角色的诞生是服务于故事的。到某个剧情的节点,需要某个具备某种特质的角色来推动故事剧情时,这个人物就会水到渠成地出现。

让无数年轻人烧钱又上头,但“互联网遗老”却看不懂的OC,究竟是什么东西?

让无数年轻人烧钱又上头,但“互联网遗老”却看不懂的OC,究竟是什么东西?

尽管大意上看大家各有想法,但多少都殊途同归

但OC的设计逻辑则恰恰相反,角色才是绝对的核心。

创作者往往会倾注大量心血在角色设定上,尽可能地为其构建详尽的个人档案——从性格癖好、家庭背景到人际关系,细分成无数标签。而其中的故事,则往往是碎片化的、围绕OC展开的片段,甚至可能完全没有连贯的叙事框架。

让无数年轻人烧钱又上头,但“互联网遗老”却看不懂的OC,究竟是什么东西?

@黑洋子(堆稿件号)可以看见,OC的文字部分多为类似人物小传的故事

让无数年轻人烧钱又上头,但“互联网遗老”却看不懂的OC,究竟是什么东西?

@鱼头打退堂鼓

乍听之下,好像这些概念还是有点费解?但其实,我们每一代人都有着每一代人的“OC”。

它可能是青春期思潮翻涌时,在夜灯下偷摸创作的小说人物;是看到某部作品时,暗戳戳借用它的世界观幻想出的新角色;是玩RPG或者跑团游戏时,精心捏出来的小人……这些,都可以视为OC的前身或者雏形。

所以,你也可以认为,如今风靡于年轻人之间的OC文化,无非是在他们占领互联网话语权后,把以前老一辈零散的旧玩具,重新整合包装后,精确划分的新概念。

让无数年轻人烧钱又上头,但“互联网遗老”却看不懂的OC,究竟是什么东西?

知乎上有位网友将OC与《守护甜心》相联系的推测也很有意思

并且,OC人们还在这个基础上进行了更细致的分类:

比如,按创作背景分类的话,完全原创的,可以称为原创OC;托生于某个作品的世界观以及仿照其美术风格所创作出的一个新角色,则被称为二创OC。

至于其他,还有按照角色设定分为人设、兽设等;按照表现形式分为文字OC、视觉OC等……

让无数年轻人烧钱又上头,但“互联网遗老”却看不懂的OC,究竟是什么东西?

如果按照上面的分类,那么这位博主画的就是宝可梦的二创OC,并且是兽设

这里需要特别厘清一个易混淆的概念——“自设”。

在一些面向圈外人的所谓“科普”中,常会将“自设”与OC混为一谈。但“自设”属于特指创作者以自身为蓝本,设计出的代表其个人的虚拟形象或设定。

让无数年轻人烧钱又上头,但“互联网遗老”却看不懂的OC,究竟是什么东西?

芥见下下的自设 独眼猫

可明确了上面这些基础概念后,作为一个对OC完全陌生的新人,又该如何迈出第一步,去“生”一个OC呢?

在大众看来,多数OC都是以精美人物图的形式呈现的,所以经常会误以为它与绘圈息息相关,可能需要扎实的绘画功底才能入门。

但其实,它很简单。毕竟,OC创作的核心在于表达而非形式。所以除了图片之外,它可以是一段深度的文字设定、一个自己构思的角色背景故事,甚至只是一个存在于你脑海中的、细节丰富的形象……

让无数年轻人烧钱又上头,但“互联网遗老”却看不懂的OC,究竟是什么东西?

图源@Krenz Cushart 博主做的OC设定教程

而在创作OC的过程中,你也无需闭门造车,同样可以借助各种软件。

比如,作为绘画苦手需要设定一个外观形象时,可以在捏人软件里自定义好外观形象;需要生成OC对应的世界观背景时,则可以在自制地图软件里随机生成。

让无数年轻人烧钱又上头,但“互联网遗老”却看不懂的OC,究竟是什么东西?

日本做毛绒的眼镜厂也推出过类似的网页,让网友捏自己OC的毛绒娃娃

本质上,OC是一种自我情感的寄托与个性化表达,既不需要接受市场的检验,也不会面临他人的审判,所以门槛远没有想象中那么高。

也正是这种自由的表达以及低门槛的特性,让OC创作成为无数年轻人情感投射的热门选择,并逐渐让它从小众亚文化跃升为一种具有广泛共鸣的文化符号。

只是,不同OC的“完成度”和“复杂度”差异可以很大。就好比“养孩子”——你投入的想象力、设定的细致程度以及持续的养成热情,决定了你的OC能有多鲜活。

许多OC人起步于自娱自乐的创作。 然而,随着情感的不断倾注,“我要给我的孩子更好的生活”这类更深层的需求便油然而生。

而这种渴望“富养”OC的驱动力,催生出了围绕“养OC”的独特子文化与服务生态。

让无数年轻人烧钱又上头,但“互联网遗老”却看不懂的OC,究竟是什么东西?

其中,约稿,或许是最主流的方式。当个人创作能力暂时受限时,不少OC人便会祭出这项“钞能力”。

有的会约请画手绘制精美立绘或插画;有的会委托文手创作专属故事篇章,甚至还会为OC定制华丽的服装或找动画师制作自己的OC动画……

让无数年轻人烧钱又上头,但“互联网遗老”却看不懂的OC,究竟是什么东西?

斥巨资给OC约动画的不在少数

如果说创作OC是在表达自己,那么养“OC”更像是童年时为芭比娃娃添置新衣,或在换装游戏中氪金养女儿,满足的都是同一种“养成欲”。

而当“设定”本身逐渐成为可流通的交易商品时,一个规则迥异的子文化——设圈文化,便应运而生。

让无数年轻人烧钱又上头,但“互联网遗老”却看不懂的OC,究竟是什么东西?

与约稿这类高度个性化的“私人订制”不同,设圈文化,主要依赖于“设子”的创作与买卖。

所谓的“设子”,通常指画师创作的、仅包含角色外观设计的图稿,一般不涉及人物背景或故事等深层设定。画师们将这些设子发布于公共交易平台供人选购,顾客可以将其“领养”回家。

随着圈子的发展,“设子”的形式也正日趋多元,逐渐出现了文字类型的世界观、人物设定等“设定”出售。

让无数年轻人烧钱又上头,但“互联网遗老”却看不懂的OC,究竟是什么东西?

值得注意的是,OC与设子存在着本质区别,如果混淆了作为“情感载体”的OC和作为“交易商品”的设子,对于OC人来说,无疑是一种将倾注了深厚情感的“孩子”出售的可耻行为。

此前,绘画约稿平台米画师就因混淆二者的概念,推出了“出售OC”的企划被许多OC人炎上。

让无数年轻人烧钱又上头,但“互联网遗老”却看不懂的OC,究竟是什么东西?

图源B站UP主@星川晨星

针对米画师这件事她专门出了一期视频分析

微妙的是,从某种层面上来说,米画师在OC圈里掀起的这场风波,或许也是圈外人对OC圈缺乏足够了解的一则侧写。

让无数年轻人烧钱又上头,但“互联网遗老”却看不懂的OC,究竟是什么东西?

言归正传,除了外在视觉、内容层面的约稿之外,文章开头所提到的服务于OC内在塑造,帮助OC主们深度挖掘角色性格的的“问卷出售”,也是OC圈日渐兴盛后出现的新型服务。

而第一个吃螃蟹的博主雨上晴空,显而易见地笼络了绝大部分的追捧与市场份额。

让无数年轻人烧钱又上头,但“互联网遗老”却看不懂的OC,究竟是什么东西?

其他同类型的问卷出售服务销量完全比不上

借用博主本人的话来说,这些问卷的适用场景并非是指导OC人如何写作,而是将问题作为引线,挖掘出你在创作OC时,意识中存在得不够清晰的问题。而OC人愿意为之付费,说明这确实存在着某种创作上的需求。

同样,在评论区里,也不乏“激发了创作灵感”、“看完之后醍醐灌顶了”这些对商品表示认可的发言。

让无数年轻人烧钱又上头,但“互联网遗老”却看不懂的OC,究竟是什么东西?

然而,这种将“引导性问卷”明码标价的行为,甫一出现便引发了不小的争议。

许多人认为,这就是一种利用信息差赚取钱财的方式。

让无数年轻人烧钱又上头,但“互联网遗老”却看不懂的OC,究竟是什么东西?

尽管有购买者跳出来为其辩护,试图这些问题并不是简单搜罗网络上的问题之后出的整合版,而是融合了一定其思考的成品。但争议的核心早已绕出原创与否,而是聚焦在付费上。

让无数年轻人烧钱又上头,但“互联网遗老”却看不懂的OC,究竟是什么东西?

毕竟,这类深度挖掘角色内核的问卷,在过往的OC圈层中,大多是以免费共享的互助形式存在的。

让无数年轻人烧钱又上头,但“互联网遗老”却看不懂的OC,究竟是什么东西?

可在她开设付费问卷后,越来越多人开始效仿起这种盈利方式。

让人一时分不清,这涌进来的究竟是真的想为OC人答疑解惑的“菩萨”,还是只想从OC人的口袋里搜刮一些油水的逐利者。

让无数年轻人烧钱又上头,但“互联网遗老”却看不懂的OC,究竟是什么东西?

围绕问卷付费问题的种种讨论,至今未曾停歇。但这沸沸扬扬的争论本身,在我看来,恰如外界对OC圈投来的目光,总是交织着好奇与不解。

至于今天说的,也仅仅是掀开了OC圈的一角幕布而已。OC圈的生态蓬勃,且新鲜事层出不穷,一时半会肯定是讲不完的。姑且,就把这篇文章当做扩充认知的一则小科普吧!

让无数年轻人烧钱又上头,但“互联网遗老”却看不懂的OC,究竟是什么东西?

但如果因此掉入OC坑,可得小心你的钱包了。

毕竟,我们搞OC的,视力都下降到看不清钱包里的钱了……

让无数年轻人烧钱又上头,但“互联网遗老”却看不懂的OC,究竟是什么东西?

@艾泽拉嚼嚼嚼

-END-

让无数年轻人烧钱又上头,但“互联网遗老”却看不懂的OC,究竟是什么东西?让无数年轻人烧钱又上头,但“互联网遗老”却看不懂的OC,究竟是什么东西?

转载请注明来自Sjyct,本文标题:《致命甜心橙光攻略(让无数年轻人烧钱又上头)》

每一天,每一秒,你所做的决定都会改变你的人生!

发表评论

快捷回复:

评论列表 (暂无评论,1人围观)参与讨论

还没有评论,来说两句吧...